
下記の、デ−タに関するご質問は、
まで、メ−ルをお送り下さい。
皆さんの、自作のヒントの一つになれば、幸いです。 JE1AHW/Kei
「ラジオの製作」から、製作記事集(JE1AHW掲載記事抜粋) LZHファイル
1998年頃、「ラジオの製作」に毎月記事を、書いていました。今では、懐かしい思い出です。
また、自分にとっても、良い勉強になった時代でした。通信販売も、手探りで始めてみました。
すべて、手作り基板で、今も一部のキットは、このころの名残で、手作り基板を使用した
キットです。
(1)21MHz−>5MHz クリスタルコンバ−タ−の製作 (1998−2月) ・・・・・ Click
(2)7MHz PSNタイプ Mini SSB送信機の製作 (1998−4月) ・・・・・ Click
(3)5MHz帯 短波ラジオの製作 (1998−6月) ・・・・・ Click
(4)50MHz帯 QRP DSB トランシ−バ−の製作 (1998−10月)・・・・・ Click
(5)21MHz帯 QRP DSB トランシ−バ−の製作 (1999−1月) ・・・・・ Click
(6)21/50MHz帯 リニア・アンプの製作 (1999−2月) ・・・・・ Click
(7)50MHz帯 DSBハンディ−・トランシ−バ−の製作 (1999−3月) ・・・・・ Click
(8)「ラジオの製作スペシャル版」 50MHz帯 QRPトランシ−バ−の製作 ・・・・・ Click
「CYTEC 回路図集」 順不同、複数掲載有り すべて実験した回路です。 大体古い順になっています
0−8V可変 DC電源 回路図 ・・・ Click
初代、 デジタルパワ−計「PO−10」回路図 ・・・ Click
汎用VFO 2SC1815、発振電源2Vタイプ 回路図 ・・・ Click
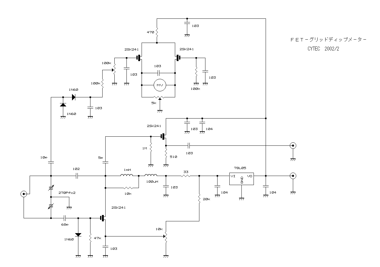
2SK241使用 グリッド・ディップ・メ−タ− 回路図 ・・・ Click
7MHz ダイレクトコンバ−ジョン受信機(1st Sparrow40) ・・・ Click
7MHz 汎用VFO回路(出力:コンプリメンタリ−・Type) ・・・ Click
7MHz 簡易型PSN・タイプ SSBミニ送信機回路図 ・・・ Click
8MHz用BFO 3タイプ(UASB,LSB,CW) 回路図 ・・・ Click
8MHz帯 ハイパワ−出力VFO(+18dBm) 回路図 ・・・ Click
15mバンド帯(21.5MHz以上)SWR用受信機 回路図 ・・・ Click
21MHz用 2SC1971使用 リニアアンプ 回路図 ・・・ Click
21MHz用 LPF(fc=22MHz)回路図
・・・ Click
50MHz 2SC1815x2 ベ−ス接地プッシュプル・プリアンプ回路図 ・・・ Click
50MHz−>28MHz帯 2SC1815 4石クリコン回路図 ・・・ Click
74HC04使用 フランクリンVFO回路 ・・・ Click
トランジスタ−1石、 サレンキ−Type LPF 回路図 ・・・ Click
AKI DDS・Unit使用 CYTEC DDS−VFOシステム 回路図 ・・・ Click
455KHz セラロック 発振回路 ・・・ Click
簡易型 アナログ容量計 回路図 ・・・ Click
CYTEC カスタムIC(Mixer+OSC) 回路図 ・・・ Click
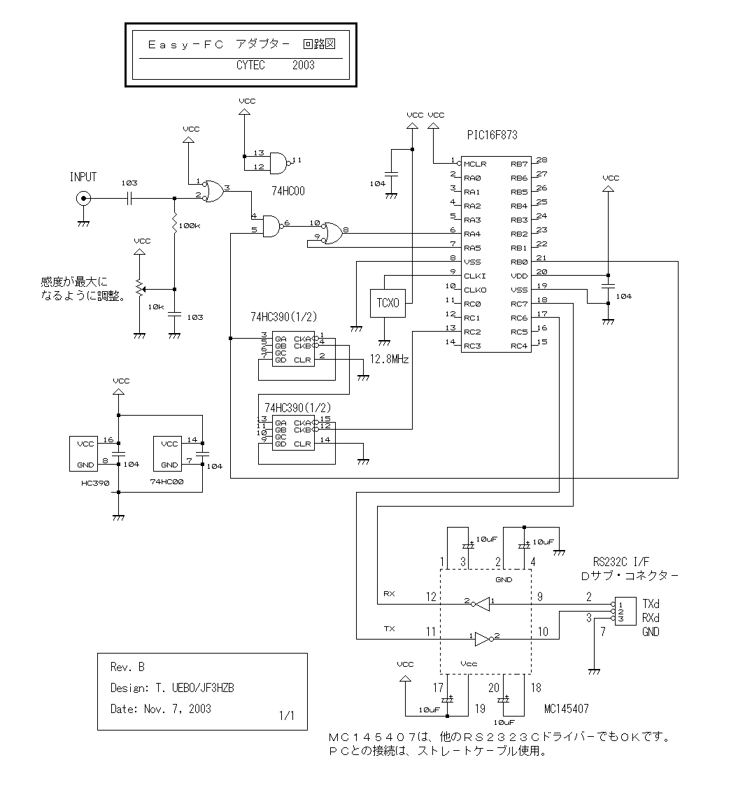
VFOドリフト自動記録装置「EasyFC」 アダプタ−回路図 ・・・ Click
2SK125x2 FRMS用 測定用バファ−アンプ回路図 ・・・ Click
8Band SSBトランシ−バ− 「バンド切り替え制御回路」 ・・・ Click
8Band SSBトランシ−バ− 「BPF切り替え制御回路」 ・・・ Click
8Band SSBトランシ−バ− 「トランシ−バ−電源制御回路」 ・・・ Click
8Band SSBトランシ−バ− 「クリスタルフィルタ−切り替え制御回路」・・・ Click
8Band SSBトランシ−バ− 「LED周波数表示回路」 ・・・ Click
8Band SSBトランシ−バ− 「SSBジェネレ−タ−回路」 ・・・ Click
8Band SSBトランシ−バ− 「LPF切り替え制御回路」 ・・・ Click
8Band SSBトランシ−バ− 「PLL制御回路」 ・・・ Click
8Band SSBトランシ−バ− 「PLLメイン回路」 ・・・ Click
8Band SSBトランシ−バ− 「フロントエンド回路」 ・・・ Click
8Band SSBトランシ−バ− 「4BND VCO回路」 ・・・ Click
8Band SSBトランシ−バ− 「4BND VCOフィルタ−回路」 ・・・ Click
JF3HZB/上保OM 周波数カウンタ−回路 ・・・ Click
LM386使用 AFアンプ回路 ・・・ Click
簡易型 アナログ インダクタンスメ−タ−回路 ・・・ Click
NMJ1496使用 SSBジェネレ−タ−回路 ・・・ Click
PLL2001 PICコントロ−ル部回路図 ・・・ Click
PLL2001 VCOユニット回路図 ・・・ Click
PLL2001 VCOアンプ回路図 ・・・ Click
リタ−ンロス・ブリッジ 回路図 ・・・ Click
7MHz DC受信機 「Sparrow40−G・Type]回路図 ・・・ Click
トランジスタ− 短波受信機「Airgoose」 回路図 ・・・ Click
スウィ−プ・ジェネレ−タ− 回路図 ・・・ Click
2SC503使用トランス式NFBアンプ 回路図 ・・・ Click
トランジスタ−・ベ−ス接地発振回路使用 VFO回路図
・・・ Click
周波数カウンタ− 74HC390使用(JA6MOJタイプ)回路図 ・・・ Click
1石 広帯域NFBアンプ(チョ−ク・コイル負荷)回路図 ・・・ Click
昔の受信機に使用されていた、クリスタル1個のフィルタ−回路図 ・・・ Click
7MHz DC受信機 Sparrow40 Ver2.0 回路図 ・・・ Click
7MHz DC受信機 Sparrow40 Type−G 回路図 ・・・ Click
AirGoose15用 VFO周波数表示カウンタ− 回路図 ・・・ Click
PINダイオ−ド使用 AGCテスト 回路図 ・・・ Click
受信専用 ワイヤ−アンテナ用アンテナカップラ−回路図 ・・・ Click
7MHz帯用 TRカスケ−ドType プリアンプ 回路図 ・・・ Click
トランジスタ− ディスクリ−ト構成 オ−ディオ・アンプ 回路図 ・・・ Click
VFO周波数表示用 カウンタ−Ver1.0 回路図 ・・・ Click
ゲルマ・トランジスタ− 2SB173使用 1石ラジオ 回路図 ・・・ Click
差動アンプ使用 IF増幅回路 AGC特性試験 回路図 ・・・ Click
2SC1815x2 スイッチングミキサ− 回路図 ・・・ Click
2SK241 IF増幅 カレントミラ−回路AGC特性試験 回路図 ・・・ Click
2石 レフレックス・ラジオ 回路図 ・・・ Click
21MHz帯 VXO 回路図 ・・・ Click
144MHz帯(IF10.7MHz) PLL用VCO 回路図 ・・・ Click
LM386使用 AF−アンプ 回路図 ・・・ Click
AGCアンプ(AGC電圧は減る方向)回路図 ・・・ Click
エア−バンド受信機 回路図 ・・・ Click
エア−バンド受信機用 MB1501使用 PLL−VFO 回路図 ・・・ Click
CYTEC 汎用VXO 回路図 ・・・ Click
51オ−ム ダミ−ロ−ド 回路図 ・・・ Click
JDMタイプ PICプログラマ−(ライタ−) 回路図 ・・・ Click
超低周波数発信 回路図 ・・・ Click
MB1501使用 PLL−発振回路(ディップスイッチ設定) 回路図 ・・・ Click
MC3359使用 FM IF増幅/検波 回路図 ・・・ Click
RF−2Tone 発振回路 回路図 ・・・ Click
T型 クリスタル・フィルタ− 回路図 ・・・ Click
7MHz SSB受信機 「Planet 40」 回路図 ・・・ Click
「Planet40」に使える 16MHz発振 VFO回路図 ・・・ Click
AGCドライブ(減電圧タイプ) 回路図 ・・・ Click
懐かしい、ダイソ−AMラジオ 回路図 ・・・ Click
フォワ−ドAGC使用 IF増幅器(参考例) 回路図 ・・・ Click
「Planet40」 BPF+プリアンプ部 回路図 ・・・ Click
「Planet40」用、PLL−VFO(MB1501+PIC16F84) 回路図 ・・・ Click
62MHz出力、PLL−VFO(MB1501) 回路図 ・・・ Click
プリミックスVFO CYTECバ−ジョン 回路図 ・・・ Click
プリミックスVFO(TA7320使用) 回路図 ・・・ Click
デジタル・QRPパワ−メ−タ− 「PO−10」 回路図 ・・・ Click
マイクコンプレッサ−(TA2001使用) 回路図 ・・・ Click
T型 アンテナ・カップラ− 回路図 ・・・ Click
良い特性が得られる、クリスタル・フィルタ− 回路図 ・・・ Click
2MHz台 LC発振 VFO 回路図 ・・・ Click (2014−03−21)
7Mhz 2W OUT−PUT Power −Amp CYTEC版 回路図 ・・・ Click
9MHz PSNタイプ SSBジェネレ−タ− 回路図 ・・・ Click
TR,Di使用 アンテナ切り替え、DC電源コントロ−ル 回路図 ・・・ Click
CYTECオリジナル アンテナ(TX,RX)切り替え 回路図 ・・・ Click
レコ−ド用 OPアンプ使用 イコライザ−・アンプ 回路図 ・・・ Click
CYTEC どこでもアンテナ・アンプ 回路図 ・・・ Click
CYTEC TRスイッチ DC電源切り替え(TX,RX) 回路図 ・・・ Click
汎用 VFO CYTEC版 回路図 ・・・ Click
チップ抵抗器を使用 50オ−ム・10Wダミ−ロ−ド 回路図 ・・・ Click
JA7LKタイプ AF−PSNネットワ−ク 回路図 ・・・ Click
CYTEC SSBモニタ−受信機 回路図 ・・・ Click
AF帯 ツインT型 発振器 回路図 ・・・ Click
真空管 6AK1球 0−V−0短波受信機 回路図 ・・・ Click (2014−05−25)
5Vの信号で、12VをON/OFFする、TRスイッチの回路図 ・・・ Click
7MHzパワ−アンプ 100mWOUT CYTECオリジナル 回路図 ・・・ Click
50MHz DSBトランシ−バ−(VFO部無し) YWC−6 回路図 ・・・ Click
PIC16F88使用、AFC制御で安定度が良い、汎用VFO 回路図 ・・・ Click
上記、AFC−VFOに使用する、「プリミックス・アダプタ−」 回路図 ・・・ Click
AFC−VFO用、出力2分配器+VFOアンプ 回路図 ・・・ Click
半導体による、アンテナ/電源切り替えコントロ−ル 回路図 ・・・ Click
コパル製 ロ−タリ−エンコ−ダ 使用時の 回路図 ・・・ Click
感光基板露光用 感光器タイマ− 回路図 ・・・ Click
PIC12F638+バリキャップ 電子バリコンシステム「PIC−VC] 回路図 ・・・ Click
PIC638使用 タッチスイッチ 回路図 ・・・ Click
Planet40R専用 AFC−VFOシステム(2008) 回路図 ・・・ Click
Planet40用 Sメ−タ−アンプ 回路図 ・・・ Click
ダイオ−ドスイッチ リレ−の様に使えるアンテナ切り替え回路図 ・・・ Click
120MHz台 2石超再生受信機の 回路図 ・・・ Click
真空管機器用 セミトランスレス電源ユニット 回路図 ・・・ Click
2SC1383使用 0.2WOUTput
パワ−アンプ 回路図 ・・・ Click (2014−07−11)
2SC2092使用 HF帯2W−OUTput タップ方式
パワ−アンプ 回路図 ・・・ Click
CYTECタイプ 50MHz ダイレクトコンバ−ジョン受信機 回路図 ・・・ Click
CYTECタイプ 50MHz 50mW・OUTPut パワ−アンプ 回路図 ・・・ Click
50MHz帯出力 プリミックスVFO 回路図 ・・・ Click
CYTEC VFO周波数表示器 Ver2.0 回路図 ・・・ Click
CYTEC TX−Gear08(ミキサ−+パワ−アンプ) 試作器 回路図 ・・・ Click
バリキャップ 1SV55の容量測定回路 ・・・ Click (2015−08−01)
バリキャップ 1SV55をPIC−VCで使用した場合の容量測定 ・・・ Click
2W−OUT HF帯パワ−アンプ 2SC2092使用 リレ−・タイプ回路図 ・・・ Click (pdfファイル)
2W−OUT HF帯パワ−アンプ 2SC2092使用 ダイオ−ドSW回路図 ・・・ Click (pdfファイル)
5MHz帯 短波受信機回路図(ディスクリ−ト構成) ・・・ Click
5Vで、12VをON/OFFさせる、TRスイッチ回路 ・・・ Click
50MHz−>21MHzへコンバ−トする、クリコンの回路 ・・・ Click
50MHz帯、VXO発振器回路図 ・・・ Click
CYTEC VFO周波数表示器の回路図 ・・・ Click
C分割を使用した、2Poleタイプ・バンドパスフィルタ−回路図 ・・・ Click
OPアンプを使った、OPアンプ用電源回路図 ・・・ Click
AFC−VFOで、PIC−VCを使用して200KHz可変にする際の回路図 ・・・ Click
Planet40R用、AFC−VFO(200KHz可変)の回路図 ・・・ Click
小型デジタル・パワ−計 PO−10jrの回路図 ・・・ Click (pdfファイル)
周波数カウンタ−+デジタルパワ−計 「RF−Mate」回路図 ・・・ Click
セパレ−ト送信機用、ミキサ−ユニット「TX−Gear010」回路図 ・・・ Click
VFO(A),VFO(B)切り替え用ダイオ−ドスイッチの回路図 ・・・ Click
Zマッチ、アンテナチュ−ナ−の回路図 ・・・ Click
CYTEC版、50MHzダイレクトコンバ−ジョン受信機回路図 ・・・ Click
50MHz帯、ス−パ−VXO(低電圧3V版)回路図 ・・・ Click
3SK59使用、50MHz−>14MHz クリコン回路図 ・・・ Click
50MHz帯プリアンプ、TR使用ベ−ス接地型回路図 ・・・ Click
50MHz帯プリアンプ、TR使用エミッタ−接地型回路図 ・・・ Click
50MHz帯、ス−パ−VXO(12V版)回路図 ・・・ Click
50MHz帯クリコン「ちょい聞き君50」回路図 ・・・ Click
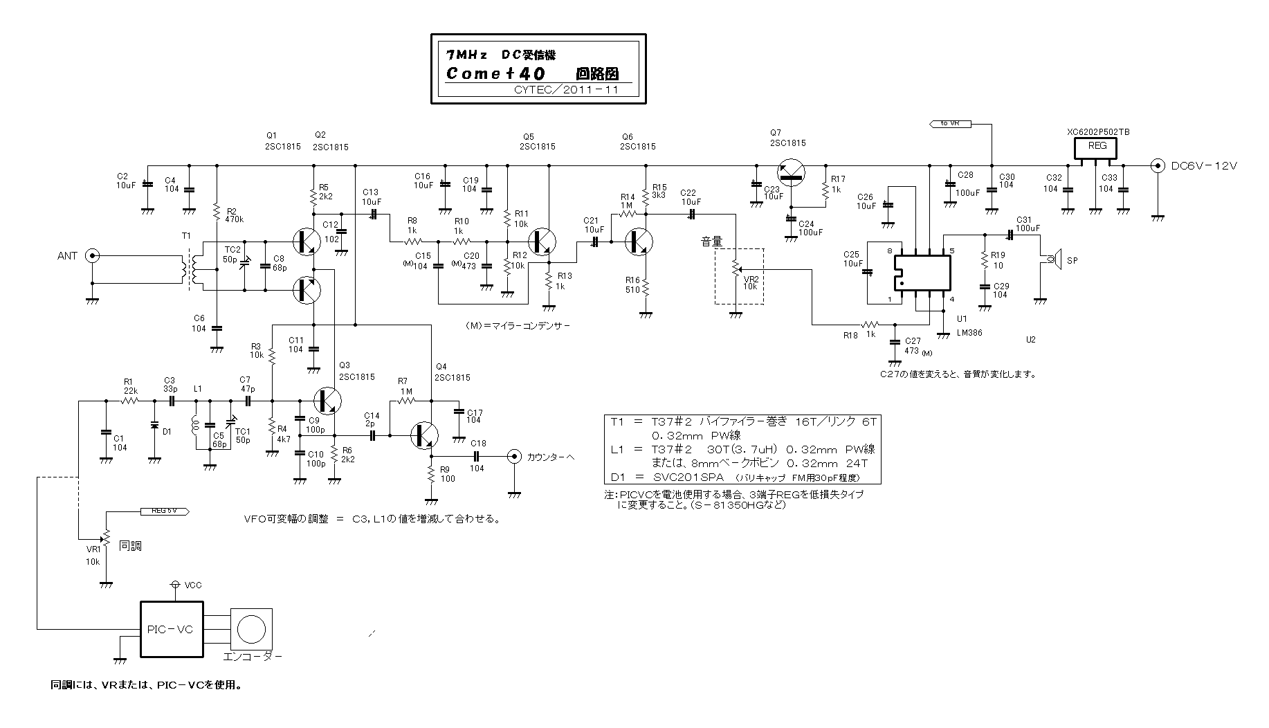
7MHz帯、ダイレクトコンバ−ジョン受信機「Comet40」回路図 ・・・ Click
昇圧型、DC−DCコンバ−タ−回路図 ・・・ Click
50MHz 50mW−OUT パワ−アンプ回路図 ・・・ Click
50MHz 差動型プリアンプ回路図 ・・・ Click
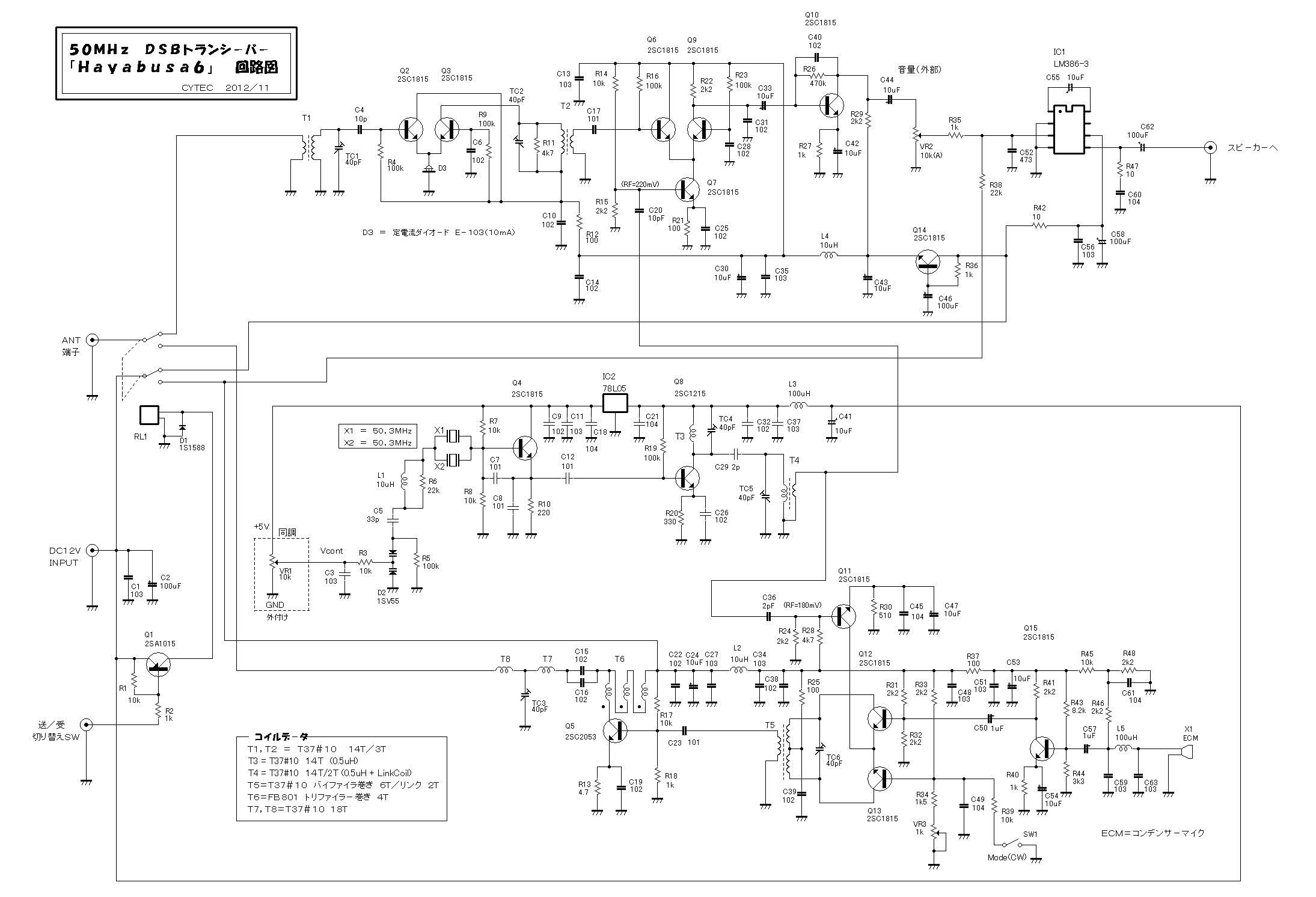
50MHz DSBトランシ−バ−「HAYABUSA6」回路図 ・・・ Click
50MHz 2SK241使用プリアンプ回路図 ・・・ Click
CYTEC DDS−VFO AD9834使用回路図 ・・・ Click
CYTEC DDS−VFO AD9835使用回路図 ・・・ Click
VFO周波数ドリフト自動記録アダプタ−「Easy−FC2」回路図 ・・・ Click
PIC165F88使用 レベルメ−タ−回路図 ・・・ Click
PIC12F683使用 エレキ−「TUキ−ヤ−」回路図 ・・・ Click
LED使用送信インジケ−タ−回路図 ・・・ Click
7MHz帯 エンドフィ−ド型アンテナの回路図 ・・・ Click
7MHz用 Zマッチ・アンテナチュ−ナ−回路図 ・・・ Click
7MHz帯受信機 NFBタイプAGC 「Farvoice40」回路図 ・・・ Click
9MHz クリスタルフィルタ−(シリ−ズC型)回路図 ・・・ Click
IF回路 2SC2901使用 NFB型AGC回路図 ・・・ Click
OPアンプ LMH6702使用 RFアンプ回路図 ・・・ Click
AFC−VFO用 プリミックス・アダプタ−回路図 ・・・ Click
中華DDS−VFO PIC18F14K50+LM7171回路図 ・・・ Click
DDS−VFO AD9835+PIC18F14K50+LM7171回路図 ・・・ Click
50MHz 1Wリニアアンプ「HAYABUSA−Turbo」回路図 ・・・ Click
スタンドマイク用高ゲインマイクアンプ回路図 ・・・ Click
9MHzクリスタルフィルタ− Series−Type回路図 ・・・ Click (2018-07-15)
Cタップ型 7MHzプリアンプ(2SK241)回路図 ・・・ Click
PIC16F88使用 トランシ−バ−コントロ−ル・ユニット回路図 ・・・ Click
Cタップ型 7MHzプリアンプ(2SK241)回路図 ・・・ Click
CYTECハイブリッドIC CY−7045 バラモジ回路図 ・・・ Click
RC4558使用 マイクアンプ回路図 ・・・ Click
7MHz SSB/AM 受信機 「Junk55」 回路図 ・・・ Click
「Junk55」トランジスタ−VFO
低電力発振方式 回路図 ・・・ Click
「Junk55」トランジスタ−VFO
プリミックス−ユニット 回路図 ・・・ Click
「Junk55」トランジスタ−・プリアンプ 同調タイプ 回路図 ・・・ Click
21MHz DSBトランシ−バ−「Japan
Pepper60」メインボ−ド回路図 ・・・ Click
21MHz DSBトランシ−バ−「Japan
Pepper60」VXO部 回路図 ・・・ Click
7MHz AM送信機 「AMT−7」 高周波ユニット部 回路図 ・・・ Click
7MHz AM送信機 「AMT−7」 変調ユニット部 回路図 ・・・ Click
7MHz TRプリアンプ 久喜式 ベ−シック 回路図 ・・・ Click
7MHz TRプリアンプ 久喜式 AGC回路付き 回路図 ・・・ Click
CY7045使用 50MHzクリスタルコンバ−タ− 回路図 ・・・ Click
中華DDSユニット使用 アンテナ・インピ−ダンス・メ−タ− 回路図 ・・・ Click
7MHz SSBトランシ−バ− 「ChatBase340」メインボ−ド 回路図 ・・・ Click
7MHz SSBトランシ−バ− 「ChatBase340」DDS−VFO 回路図 ・・・ Click
9MHz SSBジェネレ−タ−「B217」エミフォロ・タイプ 回路図 ・・・ Click
9MHz SSBジェネレ−タ−「B217」2SK241・タイプ 回路図 ・・・ Click
つづく