「画像フォルダ−」過去ログ。  2002年 ー 2003年    Back to Top  Back

  2年間に渡り「画像フォルダ−」に掲載したデ−タです。自作の情報が、一杯有ります。


    BBS書き込み日     : 投稿した人        :     タイトル           (投稿者は、敬称略)

  2003−12/30     JE1AHW/内田     「EasyFC」(ベ−タ版)による74HC04-VFOドリフト測定風景・・(1)(2)

  2003−12/30     川越市/高橋純正       21MHz受信機システム完成。・・・(1)(2)(3)(4)(5)(6)

  2003−12/24     JE1AHW/内田     VFOドリフト測定カウンタ−・システム「EasyFC」アダプタ−・・(1)(2)(3)

  2003−12/24     安部邦夫/exJA0XV  NJM1496を受信機ミキサ−に使用して実験中です。・・・(1)(2)

  2003−12/24     安部邦夫/exJA0XV  私の愛用している、自作SGです。・・・(1)(2)

  2003−12/21     JE1AHW/内田     21MHz SSB送信機 各ユニットが完成!。・・・(1)

  2003−12/21     JE1AHW/内田     21MHz SSB送信機 パワ−アンプ部が完成しました。・・・(1)(2)

  2003−12/10     安部邦夫/exJA0XV  NJM1496(DBM)の動作特性試験 実験結果・・・(1)(エクセル・ファイル)

  2003−12/10     安部邦夫/exJA0XV  NJM1496(DBM)の動作特性試験 回路図と測定風景・・・(1)(2)(3)

  2003−12/08     神戸市/杉本         FRMSを使用した、マグネチック・ル−プアンテナ システムです。・・・(1)(2)

  2003−12/04     川越市/高橋純正     SSB受信機 12MHz・IFユニットの製作(CYTEC版IF)・・・(1)(2)

  2003−11/30     JE1AHW/内田     74HC04使用、9MHz−VFO試作品写真。・・・(1)(2)(3)(4)(5)

  2003−11/30     JE1AHW/内田     74HC04使用、9MHz−VFO試作品完成!。回路図・・・(1)

  2003−11/29     川越市/高橋純正       10.7MHzIF・SSB受信ユニット(AFアンプ付き)・・・(1)(2)(3)

  2003−11/29     川越市/高橋純正       28MHz帯用フロントエンド・ユニット(VFO付き)・・・(1)(2)(3)

  2003−11/18     JE1AHW/内田        NJM1496使用SSBジェネレ−タ−基板・・・(1)(2)(3)(4)(5)

  2003−11/18     JE1AHW/内田     神戸市/岸本OMの「FRMS+スペアナGigast」完成品。・・・(1)

  2003−11/15     JA3BQB/安川     私の製作した「PO−10」の表示誤差測定デ−タ(エクセル・LZH)・・・(1)

  2003−11/15     JA3BQB/安川     私の製作した「PO−10」の紹介・・・(1)(2)(3)

  2003−11/14     JE1AHW/内田     VFOドリフト測定用周波数カウンタ−、回路図、試作PCB・・・(1)(2)

  2003−11/13     JE1AHW/内田     NJM1496使用SSBジェネレ−タ−の実験 ミキサ−回路追加・・・(1)

  2003−11/11     JE1AHW/内田     QRPデジタルパワ−計「PO−10」用ATT試作例です。・・・(1)(2)(3)

  2003−11/10     JE1AHW/内田     神戸市/岸本OMの「FRMS+スペアナGigast」合体作品です。・・・(1)

  2003−11/02     JE1AHW/内田     CYTEC DDS−VFO制御ソフト(PIC16F84用)3題・・・(1)(LZHファイル)

  2003−10/31     JE1AHW/内田     NJM1496使用SSBジェネレ−タ−の実験 CW送信回路追加・・・(1)

  2003−10/29     JE1AHW/内田     NJM1496使用SSBジェネレ−タ−の実験 サプレッション回路追加・・・(1)

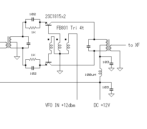
  2003−10/28     JE1AHW/内田     NJM1496使用SSBジェネレ−タ−の実験 ・・・(1)(2)(3)(4)

  2003−10/19     JE1AHW/内田     QRPデジタル・パワ−計 完成!。 ・・・(1)(2)(3)(4)(5)

  2003−10/12     JE1AHW/内田     QRPデジタル・パワ−計 プロトタイプ完成 ・・・(1)(2)(3)(4)

  2003−09/27     JE1AHW/内田     2SC1815で作るトランシ−バ−受信部回路図(Take2 定数変更)・・・(1)

  2003−09/20     JE1AHW/内田     2SC1815で作るトランシ−バ−受信部回路図(Take1)・・・(1)

  2003−09/16     JE1AHW/内田     2SC1815で作るトランシ−バ−受信部試作の様子。・・・(1)(2)(3)

  2003−09/07     JE1AHW/内田     2SC1815でNFBアンプの実験 21MHz帯ゲイン特性・・・(1)

  2003−09/07     JE1AHW/内田     2SC1815でNFBアンプの実験14MHz・・・(1)(2)(3)(4)(5)(6)

  2003−09/04     JE1AHW/内田     「FRMS  Plus」ケ−ブル無接続時 入力特性・・・(1)(2)(3)(4)

  2003−09/04     JE1AHW/内田     「FRMS Plus」リレ−・ユニット部・・・(1)

  2003−09/04     JE1AHW/内田     「FRMS Plus」AD830ユニット部・・・(1)(2)(3)

  2003−09/04     JE1AHW/内田     「FRMS Plus」ATTユニット部・・・(1)(2)(3)(4)(5)

  2003−09/04     JE1AHW/内田     「FRMS Plus」完成しました。・・・(1)(2)(3)(4)(5)(6)(7)

  2003−08/28     JE1AHW/内田     学研「マイキット・デラックス」・・・(1)(2)(3)(4)(5)(6)(7)

  2003−08/21     JE1AHW/内田     2SC1815ミキサ−部、実験その2、回路変更しました。・・・(1)(2)(3)

  2003−08/21     JE1AHW/内田     トランシ−バ−1号機受信部断念。作り直しへと・・・・・(1)(2)(3)

  2003−08/17     JE1AHW/内田     実験中,2SC1815フロントエンド部出力部を変更しました。・・・(1)

  2003−08/16     JE1AHW/内田     実験中,2SC1815フロントエンド部・・・(1)

  2003−08/16     JE1AHW/内田     実験中、2SC1815 ミキサ−部・・・(1)(2)(3)

  2003−08/05     JA2EQP/鈴木     新企画!。「我が家のシャック紹介。JA2EQP宅」・・・(1)(2)

  2003−08/05     JA2EQP/鈴木     GSPにロックさせた高精度FRMS・・・(1)(2)(3)

  2003−07/31     JE1AHW/内田     2SC1815で試作したIF増幅部(写真のみです)・・・(1)(2)(3)(4)

  2003−07/31     JA6MOJ/古賀     2SK241使用クリコン用50MHzプリアンプの製作。・・・(1)(2)(3)

  2003−07/25     JE1AHW/内田     FRMSでLC同調周波数を測定する治具・・・(1)(2)(3)(4)(5)

  2003−07/18     JE1AHW/内田     0Vまで絞れる、実験用電源。(0−8V、0.2A)・・・(1)(2)(3)(4)(5)

  2003−07/08     JA7EXK/釣巻      4石トランジスタ−「50MHz クリコン」が完成しました。 ・・・(1)(2)

  2003−07/08     川越市/高橋       Sparrow−6(50MHz)完成しました。・・・(1)(2)(3)(4)(5)

  2003−06/24     JE1AHW/内田     PIC使用「DDS−VFOシステム」出力アンプ部・製作資料訂正・・・(1)

  2003−06/17     JE1AHW/内田     JH5ESM/cosyさんのバッドデテクタ−の試作機AHWタイプ・・・(1)

  2003−06/17     JE1AHW/内田     2SC1815で作った、50MHzクリスタルコンバ−タ−・・・(1)(2)(3)

  2003−06/16     JE5GSZ/香川      FRMS+FREXが完成。21MHzLPFを測定しました。・・・(1)(2)

  2003−06/16     川越市/高橋       50MHz帯 超再生式受信機を作りました。・・・(1)(2)(3)

  2003−06/08     JA8GMB/表      一体型「FRMS」+「FREX」が完成しました。・・・(1)(2)

  2003−06/07     JE1AHW/内田     2SC1815 差動アンプのAGC特性です。・・・(1)(エクセルファイル20K)

  2003−05/27     JA3APU/直原      「Sparrow40」VFOドリフト特性測定結果です。・・・(1)(エクセルファイル20K)

  2003−05/25     JA3APU/直原      同調に多回転VR使用した、「Sparrow40」です。・・・(1)

  2003−05/24     JA4MO/伊藤      「FRMS」を使用した、AF−LPFの製作・・・(1)(2)(3)(4)

  2003−05/24     JE1AHW/内田     Sparrow用に製作した、木製ケ−スです。・・・(1)(2)(3)(4)

  2003−05/23     JE1AHW/内田     IF3.58MHz トランシ−バ−写真です。・・・(1)(2)(3)(4)(5)

  2003−05/03     JE1AHW/内田     74HC04-VFO試作機 No2・・・(1)(2)(3)(4)(5)(6)(7)

  2003−05/03     JE4VIH/小野田     FRMSでフィルタ−を作った 7MHzSSB/CWトランシ−バ−・・・(1)(2)

  2003−04/28     JA8GMB/表      スパロ−40が完成しました。(電源内蔵型)・・・(1)(2)

  2003−04/08     JE1AHW/内田     VFO回路2例(CQ誌より一部転載です。)・・・(1)(2)

  2003−04/08     姫路市/木村       PTO風VFOの自作(ミュ−同調)・・・(1)(2)(3)(4)(5)

  2003−04/07     JE1AHW/内田     TTL(74HC04)VFOの実験(フランクリンVFO)・・・(1)(2)(3)

  2003−04/04     JE1AHW/内田     14MHz-BPF 2Poleと3Poleの特性比較例。・・・(1)(2)(3)(4)

  2003−03/24     JE1AHW/内田     中国で売っている、DC安定化電源+パ−ツ・・・(1)(70k)

  2003−03/24     JE1AHW/内田     中国(シャ−メン市/アモイ市)で製作中の「Sparrow40」・・・(1)

  2003−03/21     JE1AHW/内田     周波数拡張器「FREX」試作品。・・・(1)(2)(3)(4)(5)(6)(7)

  2003−03/12     姫路市/木村       自作PTOタイプVFO使用、「Sparrow40」・・・(1)(エクセル・ファイル166k)

  2003−03/04     いわき市/釣巻      FRMSのシ−ルド加工の様子。・・・(1)(2)(3)

  2003−03/04     川越市/高橋       Sparrow40 完成写真&VFO安定度測定結果・・・(1)(2)(80K)

  2003−03/04     姫路市/木村       オ−ルTR 14MHz−SSB受信機の写真・・・(1)(2)(3)

  2003−02/23     JE1AHW/内田     VFO周波数カウンタ−(プリセット付き)デカ文字LCD使用・・・(1)(2)

  2003−02/16     JE1AHW/内田     VFO周波数カウンタ−(プリセット付き)・・・(1)(2)(3)(4)(5)(6)

  2003−02/14     JI3BSB/山本      「Sparrow40」完成!。外観写真。・・・(1)

  2003−02/11     JE1AHW/内田     2SK241−ソ−ス電流制御型AGCの実験・・・(1)(2)

  2003−02/03     JR3BGT/小畠     製作した「Sparrow40」と評価レポ−ト・・・(1)(2)(3)

  2003−01/28     JE1AHW/内田     開発中!FRMS測定周波数拡張器、試作基板です。・・・(1)

  2003−01/27     JE1AHW/内田     これが、「CQ誌編集部」です。・・・(1)(57k)

  2003−01/25     JE1AHW/内田     「FRMS」EL2075/LM6365変更回路図(正式版)・・・(1)

  2003−01/25     JE1AHW/内田     高橋純正さん製作の50MHzDSBハンディ−・トランシ−バ・・・(1)(2)

  2003−01/18     JE1AHW/内田     「FRMS」 EL2075/LM6365変更デ−タ・・・(1)(LZHファイル:95k)

  2003−01/17     JR7SLC/梅津     自作した50MHzSSBトランシ−バ−内部写真・・・(1)(120K)

  2003−01/17     JE1AHW/内田     FRMS用FETバッファ−アンプ(試案)・・・(1)(2)(3)(4)

  2003−01/17     JE1AHW/内田     ラダ−型クリスタルフィルタ−製作用TOOL・・・(1)(2)(3)


  2002−12/30     JE1AHW/内田     小型VFO その2 製作実例・・・(1)(2)(3)

  2002−12/30     JE1AHW/内田     小型VFO その1 製作実例・・・(1)(2)(3)

  2002−12/02     JE1AHW/内田     クリスタル周波数チェッカ−・カウンタ−付き・・・(1)(2)

  2002−11/23     JE1AHW/内田     12MHzラダ−型クリスタルフィルタ−キット・・・(1)(2)(3)(4)(5)

  2002−11/12     JE1AHW/内田     外国で販売されている「PTO風VFOキット」・・・(1)(2)(3)

  2002−11/04     JE1AHW/内田      トランジスタ−VFO製作バラック基板の様子。・・・(1)(2) 

  2002−11/04     JE1AHW/内田      トランジスタ−VFOについての あまり役に立たない実験結果・・・(1)

  2002−10/24     JE1AHW/内田     7MHz・TR−DC受信機の試作 回路図・実装の様子・・・(1)(2)(3)

  2002−10/24     JE1AHW/内田     7MHz・TR−DC受信機の試作 検波部回路図・・・(1)

  2002−10/15     JE1AHW/内田     1石サレンキ−・タイプ AF−LPFの特性対数表示・・・(1)

  2002−10/15     JE1AHW/内田     1石サレンキ−・タイプ AF−LPFの実験・・・(1)(2)

  2002−10/15     JE1AHW/内田     TRで作る 7MHz_カスケ−ド・プリアンプ実験・・・(1)(2)

  2002−10/10     JA6NHD/林        45MHzモノシリック・フィルタ−使用例・・・(1)(2)(3)(4)

  2002−10/07     JE1AHW/内田     実験用ランド基板−OPアンプ用・・・(1)(2)(3)

  2002−10/07     JE1AHW/内田     実験用ランド基板−FCZコイル用・・・(1)(2)(3)(4)(5)

  2002−09/30     JE1AHW/内田     「FRMS」の応用3SK73のAGC特性測定・・・(1)(2)(3)(4)(5)

  2002−09/23     JE1AHW/内田     珍しい本 中国の「新編電子電路大全−通信電路」・・・(1)(2)(3)

  2002−09/14     JE1AHW/内田     VU3PRX(インド)局のSSBトランシ−バ−回路図・・・(1)(2)

  2002−08/26     JE1AHW/内田     VR一体型LM386アンプの試作をしました。・・・(1)(2)(3)(4)

  2002−08/22     JE1AHW/内田     JR1KJF/時計OM製作 高1中2受信機・・・(1)(2)(3)(4)

  2002−08/11     JE1AHW/内田     JA1VKV/田中OM製作7MHz受信機&送信機・・・(1)

  2002−07/18     JE1AHW/内田     「VFO周波数表示器プリセット付き」完成・・・(1)(2)(3)

  2002−07/11     JE1AHW/内田     「電々堂自作本舗」看板です。(BMP、101K)・・・(1)

  2002−07/06     JE1AHW/内田     オ−ル・トランジスタ−14MHz受信機外観です。・・・(1)(2)

  2002−06/30     JE1AHW/内田     TRを使った汎用VFOの製作(7MHz例)・・・(1)(2)(3)

  2002−05/12     JR3KBU/芦刈      AVR_CPUライタ−の開発様子・・・(1)(2)(3)

  2002−05/11     JR3KBU/芦刈      BPFのシュミレ−ション実験・・・(1)(2)

  2002−05/08     JE1AHW/内田      TRで作った、AF-アンプ・・・(1)(2)(3)(4)

  2002−05/03     JE1AHW/内田      AVR-ソフト書き込み器・・・(1)(2)(3)(4)(5)(6)(7)

  2002−04/30     JE1AHW/内田      PIN−Di AGCテスト結果・・・(1)

  2002−04/26     JE1AHW/内田      TR受信機、テスト機音がでた!・・・(1)(2)(3)(4)(5)

  2002−04/21     JE1AHW/内田      TR_VFO完成。TNX 木村OM・・・(1)(2)(3)(4)(5)(6)

  2002−04/20     JE1AHW/内田      3SK_FET使用IF回路(参考例)・・・(1)

  2002−04/18     JE1AHW/内田      TR受信機バラック実験風景・・(1)(2)(3)(4)(5)

  2002−04/09     JE1AHW/内田      8MHz高出力VFO(+20dbm)完成。・・(1)(2)(3)(4)(5)

  2002−04/08     JP6SIS/林        「R392」とFRMS(かなり重いです。)・・(1)(2)(3)(4)

  2002−04/07     JE1AHW/内田      RF・2toneジェネレ−タ−製作・・(1)(2)(3)(4)

  2002−04/07     JE1AHW/内田      TR受信機のフロントエンド部原案回路図・・(1)

  2002−04/07     JE1AHW/内田      TR受信機のVFO実験基板の様子・・(1)(2)(3)(4)(5)

  2002−03/25     JE1AHW/内田      JL1KRA/中島さん「CY76514」です。・・(1)(2)(3)

  2002−03/23     JE1AHW/内田      FRMSのAF帯対応対策・・(1)(2)(3)

  2002−03/19     JE1AHW/内田      昔使われていた、1個のクリスタルフィルタ−・・(1)(2)

  2002−03/16     JE1AHW/内田      JL1KRA/中島さんの「寿タイプFRMS」・・(1)(2

  2002−03/11     JE1AHW/内田      TRで受信機を作ろう。プリアンプの実験・・(1)(2)(3)(4)

  2002−03/09     JE1AHW/内田      JP6SIS/林さんが製作したFRMS&プロ−ブ・・(1)(2)(3)

  2002−03/02     JE1AHW/内田      TRミキサ−回路のIP測定、ボ−ド、特性(92K)・・(1)(2)(3)

  2002−02/21     JE1AHW/内田      高性能(?)TRミキサ−回路、IP測定法・・(1)(2)

  2002−02/20     JM7GWL/平木場     CQ誌のディップメ−タ−製作(1つ120K)(1)(2)(3)(4)

  2002−02/17     JE1AHW/内田      現在製作中のゲ−トディパ−(その2)・・(1)(2)(3)

  2002−02/17     JE1AHW/内田      JG1EAD/仙波OMが14年前に製作したゲ−トディパ−・・(1)

  2002−02/15     JE1AHW/内田      現在製作中のゲ−トディパ−(その1)・・(1)(2)(3)

  2002−02/15     JF3HZB/上保       「FRMS」を使用した”Cの測定方法”・・(1)(pdf)

  2002−02/14     JE1AHW/内田      バリキャップの使用法に関する疑問・・(1)

  2002−02/09     JF3HZB/上保       「FRMS」を使用した”Qの測定方法”(並列法)・・(1)(pdf)

  2002−02/07     姫路市/木村        「FRMS」による「空芯コイルのQ測定」・・(1) 

  2002−02/07     JM7GWL/平木場     TDKインダクタ−資料(1)(2)(3)

  2002−02/04     JE1AHW/内田      Qメ−タ−回路図、原理図・・(1)(2) 

  2002−02/03     JE1AHW/内田      「FRMS」による「Qの測定」・・(1)(2)
 


  Back to Top / Back