「画像フォルダ−」過去ログ。  2004年 ー 2005年        Back to Top  Back

  2004年から2005年に渡り「画像フォルダ−」に掲載したデ−タです。自作の情報が、一杯有ります。 


    BBS書き込み日     : 投稿した人      :     タイトル           (投稿者は、敬称略)

  2005−12/19     JE1AHW/内田   「VFO周波数表示器」オフセット「0Hz]で作った周波数カウンタ−・・・(1)(2)

  2005−12/04     JE1AHW/内田   RFにおけるトランジスタ−の入力抵抗値測定 エミッタ−フォロア− ・・・(1)

  2005−12/02     JE1AHW/内田   RFにおけるトランジスタ−の入力抵抗値測定 電流帰還を使う。 ・・・(1)

  2005−11/30     JE1AHW/内田   気になっていた、RFにおけるトランジスタ−の入力抵抗値測定 ・・・(1)

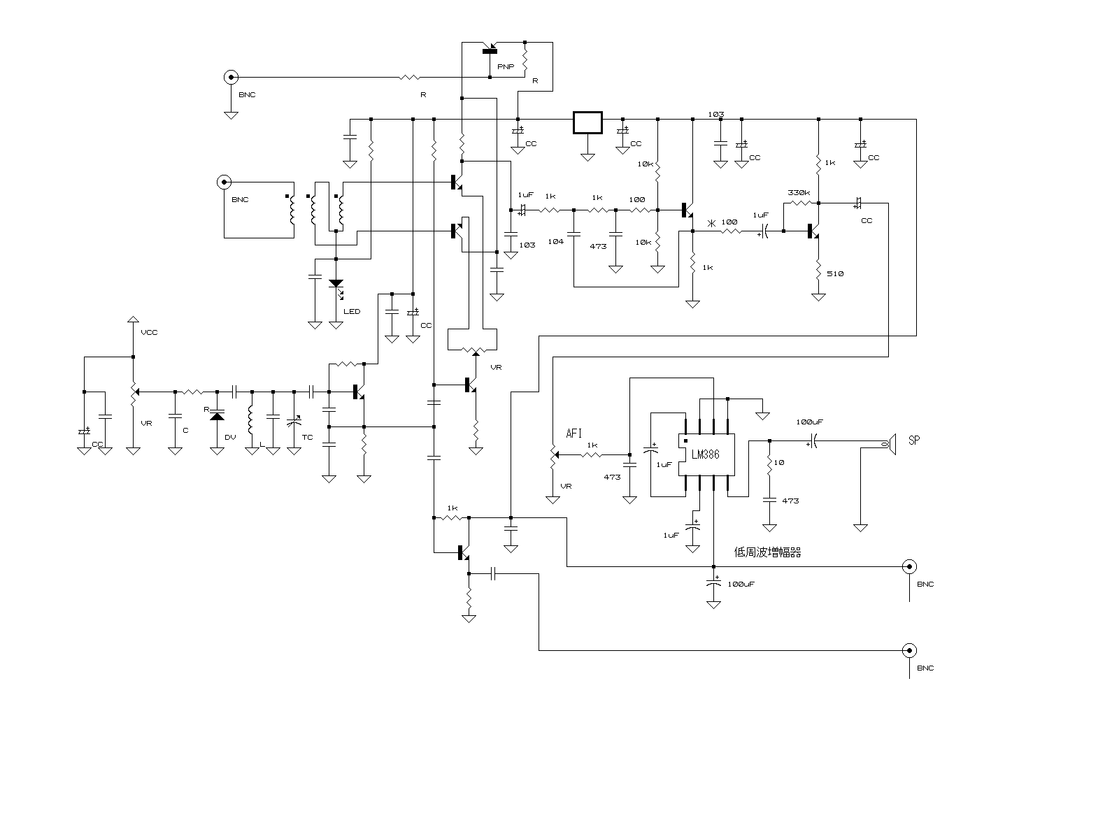
  2005−11/26     JE1AHW/内田   「Sparrow40E」AFゲインが足りないときの対処方法 ・・・(1)

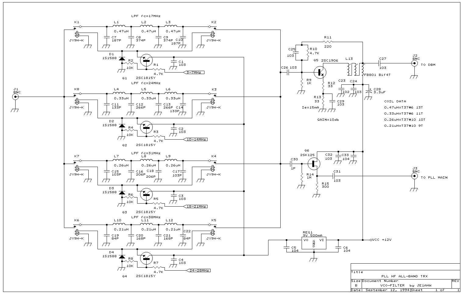
  2005−11/21     安部邦夫/exJA0XV  2バンド受信機+PLL50MHz受信コンバ−タ−・・・(1)(2)(3)(4)

  2005−11/21     JA3BQB/安川   愛用のPO−10です。HP−436Aで誤差を見てみました。・・・(1)(2)(エクセル)

  2005−11/14     JE1AHW/内田   アイテック研究所を訪問しました。社長さんの千葉さんです。・・・(1)

  2005−11/10     JE1AHW/内田   JDMタイプ PICプログラマ−(ソフト書き込み器)シリアル接続・・・(1)(2)

  2005−11/03     JH1JYY/原      50MHzAMトランシ−バ−、回路図とパ−ツリストです。・・・ (1)(2)(エクセル)

  2005−11/03     JR3BGT/小畠    AG15が完成に近づきました。現在、調整中です。・・・(1)(2)

  2005−10/24     JE1AHW/内田   BCLラジオ開発、途中経過報告。こんな回路でやっています・・・(1)

  2005−10/22     JH1JYY/原      VXO、ポリバリコンとバリキャップにおいてのドリフト特性・・・ (1)(LZHファイル形式)

  2005−10/16     JH1JYY/原      下記続き、50MHz用VXO 回路図、ドリフト測定の様子・・・ (1)(2)

  2005−10/15     JH1JYY/原      50MHz用VXO ドリフト特性(EasyFCにて測定)・・・ (1)(2)(3)

  2005−10/06     JE1AHW/内田    BCLラジオ 第一回目試作は失敗しました。 ・・・(1)(2)(3)

  2005−10/01     JE1AHW/内田    AM用T型クリスタルフィルタ−の実験 3ポ−ル+2XF ・・・(1)(2)(3)

  2005−10/01     JE1AHW/内田    AM用T型クリスタルフィルタ−の実験 ・・・(1)(2)(3)(4)

  2005−09/30     JE1AHW/内田    2SC1815,チョ−クコイル負荷BWアンプ ゲイン特性 ・・・(1)(2)(3)

  2005−09/20     JA7EXK/釣巻     −20dBカップラ−を製作しました。外観と特性です。 ・・・(1)(2)

  2005−09/20     JA7EXK/釣巻     リタ−ンロスブリッジを製作しました。外観と特性です。 ・・・(1)(2)(3)

  2005−09/13     JH8LDW/篠原    リタ−ンロスブリッジを製作しました。 ・・・(1)(2)(3)(4)(5)

  2005−09/12     JE1AHW/内田    下記ATTの高周波特性測定(1−120MHz) ・・・(1)(2)(3)(4)(5)

  2005−09/12     JE1AHW/内田    スライドスイッチでアッテネ−タ−(−10dBx4)を製作 ・・・(1)(2)(3)(4)

  2005−09/11     JH1JYY/原      50MHz AM トランシ−バ−を製作しています。 ・・・(1)(2)(3)(4)

  2005−08/19     JE1AHW/内田    AD9851+トラ技付録H8/3694 DDS−SGの製作 ・・・(1)(2)(3)(4)

  2005−08/13     JH1JYY/原      AG15改+DDS 「AirGoose 6」の製作・・・ (1)(2)(3)(4)(5)

  2005−07/26     川越市/高橋     BCL受信機用 2SK125x2 ゲ−ト接地アンプの実験・・・(1)エクセルファイル

  2005−07/23     JH1JYY/原      50MHz AM受信機(サ−キットハウス:CR−50G改)・・・ (1)

  2005−07/17     川越市/高橋     LPFのパラメ−タ−を変えて特性をFRMSで測定してみました。・・・(1)エクセルファイル

  2005−07/16     杉浦           愛用の「自作リタ−ンロスブリッジ(max1500MHz)」です。・・・(1)(2)

  2005−07/13     JE1AHW/内田    FRMS用リタ−ンロスブリッジを製作。 ・・・(1)(2)(3)(4)(5)

  2005−07/11     JE1AHW/内田    エア−バンド受信機「SkyLark720」が完成しました。 ・・・(1)(2)(3)

  2005−07/09     JS1DYB/野田    私の製作したCYTEC測定器類です。 ・・・(1)(2)(3)(4)(5)(6)

  2005−07/07     JE1AHW/内田    エア−バンド受信機プロトタイプ&訂正回路図 ・・・(1)(2)(3)(4)(5)

  2005−07/02     JE1AHW/内田    Cascore−ミキサ−回路図 ・・・ (1)

  2005−07/02     川越市/高橋     カスケ−ド/カスコ−ド/ダ−リントン接続図・・・(1)

  2005−06/30     JE1AHW/内田    エア−バンド受信機回路図(訂正版)と試作機 ・・・ (1)(2)(3)(4)

  2005−06/24     JE1AHW/内田    エア−バンド受信機CYTEC版 回路図とフィルタ−特性 ・・・ (1)(2)

  2005−06/13     JE1AHW/内田    MC1501+PIC16F84「VHF帯PLL−VFO」試作の様子 ・・・ (1)(2)

  2005−06/13     JE1AHW/内田    中国シンセン市 「電子城」の紹介。・・・ (1)(2)(3)

  2005−06/13     JE1AHW/内田    香港 サンスイポウ地区 電気街の様子です。・・・ (1)

  2005−06/13     杉浦           Cメ−タ−で「チップコン」や「トリマ−C」を測定する治具です。・・・(1)(2)

  2005−06/13     JA1PHJ/中村   ノ−トPCと一体型にした 「FRMS+」 です。・・・(1)(2)(3)

  2005−06/01     JR3BGT/小畠    私の「自作高周波測定ベンチ」とAG15VFO測定風景・・・ (1)(2)

  2005−06/01     JH1JYY/原      50MHz SSBトランシ−バ−「熊本シティ−Ver2」・・・ (1)(2)(3)

  2005−05/26     JE1AHWの友人   プリント基板実装例(その2) 「キッチリ実装タイプ基板」・・・(1)(2)

  2005−05/26     JA6CFT/福元   プリント基板実装例(その1) 「平面実装タイプ基板」・・・(1)

  2005−05/24     JF2VVJ/田口    私の製作した「FRMS+FREX」です。・・・(1)(2)(3)

  2005−05/24     杉浦           BBSに書き込んだ方法で作成したパネルです。・・・(1)(2)(3)(作成法)

  2005−05/21     JR7SLC/梅津   私の製作した「50MHz DSB/CWトランシ−バ−」です。・・・(1)(2)(3)

  2005−05/20     JA5IBB/貴田     市販の「フォト光沢ラベル」によるパネルへの文字入れ・・・ (1)

  2005−05/16     JH8LDW/篠原    21MHzSSB/CW QRPトランシバ−を作りました。・・・ (1)(2)(3)

  2005−05/15     JH1JYY/原      50MHz用 DDS+プリミックス方式でVFOを作りました。・・・ (1)(2)(3)

  2005−05/13     JE1AHW/内田    MC145163使用 HF帯用PLL−VFO 回路図・・・ (1)(2)(3)(4)(5)

  2005−05/13     JH1JYY/原      HJ誌No64 熊本工作研究会 SSBジェネレ−タ−を作りました。・・・ (1)

  2005−05/13     JA8GMB/表    7MHzSSB受信機「AGR−7」が完成しました。・・・(1)(2)(3)(4)(5)pdf

  2005−05/09     JE1AHW/内田    「PLLを使った 消防受信機」試作機完成。・・・ (1)

  2005−05/08     JH1JYY/原      私の愛用する「コア−調整棒」コレクションです。・・・ (1)(2)

  2005−05/07     川越市/高橋     私愛用の、コア−調整用ドライバ−です。・・・(1)

  2005−05/07     JE1AHW/内田    10Kボビンのコア−を調整する時のツ−ルです。・・・ (1)(2)(3)

  2005−05/01     JE1AHW/内田    懐かしの「2石レフレックス・ラジオ」(いまいちでした。)・・・ (1)(2)(3)

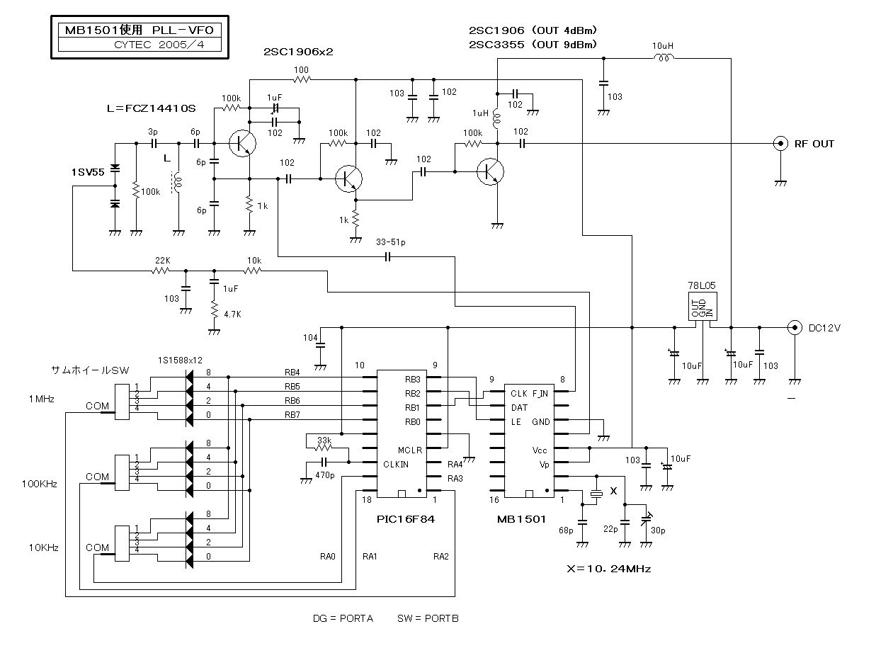
  2005−04/24     JE1AHW/内田    「MB1501使用PLL−OSC」試作機の様子。・・・ (1)(2)(3)(4)

  2005−04/14     JA0HXG/森山     「AirGoose15」が完成しました。・・・ (1)(2)(3)(4)

  2005−04/12     JH1JYY/原      50MHzSSBトランシ−バ−「ラ製スペシャル」が完成!・・・ (1)(2)(3)

  2005−03/26     JE1AHW/内田    2SC1815で作る「広帯域ノイズジェネレ−タ−」・・・ (1)(2)(3)(4)(5)

  2005−03/18     JE1AHW/内田    12V入力から、負電源を作る。自作DC−DCコンバ−タ−・・・ (1)(2)(3)

  2005−03/13     JM4JUI/寺澤     「AirGoose15」が完成しました。・・・ (1)

  2005−03/01     JE1AHW/内田    「AG15」これも対策?。(BFO信号回り込み対策)・・・ (1)

  2005−03/01     JE1AHW/内田    「AG15」に内蔵させたマイクコンプレッサ−アンプ・・・ (1)(2)

  2005−02/22     JE1AHW/内田    「AirGoose15」AGC回路の訂正/調整方法(最終版)・・・ (1)(2)

  2005−02/01     JE1AHW/内田    「AirGoose15」が、ようやく完成しました。・・・ (1)(2)(3)

  2005−01/31     JL1KRA/中島     「AirGoose15」木製ケ−スが完成しました。・・・ (1)(2)

  2005−01/30     JH4JBJ/原田     「AirGoose15」が完成しました。・・・ (1)(2)

  2005−01/12     JH2FNC/中村     「AirGoose15」が完成しました。・・・ (1)(2)

  2005−01/10     川越市/高橋     「AD9851使用 DDS−SGキット」の製作・・・(1)(2)(3)

  2005−01/10     横浜市/阿部     アナログ式 7−30MHz「SG」の製作(ラクダの足跡に関連有り)・・・(1)(2)

  2005−01/10     JA8GMB/表    「AirGoose15」が完成しました。・・・(1)(2)(3)(4)(5)(6)(7)

  2005−01/07     JA1SLR/水越   私の製作した「DDS 7MHz-SSBトランシ−バ−」です。・・・(1)(2)(3)

  2005−01/05     川越市/高橋     私の製作した「FRMS+FREX」です。・・・(1)(2)(3)(4)

  2005−01/04     JH2FNC/中村     いよいよ完成間近。私の「AG15」のケ−スインの様子です。・・ (1)(2)

  2005−01/04     JA8AKM/神田     私の製作した「FRMS+」です。・・・ (1)(2)(3)(4)(5)


  2004−12/27     JA6VYP/古賀    ミニフライス盤で基板を製作した「AG15VFO表示器」・・・(1)(2)(3)(LZH)

  2004−12/24     JR7SLC/梅津     私のシャックを紹介します。・・(1)(2)

  2004−12/24     JM4JUI/寺澤      「PO−10&EasyFC」コンビネ−ション測定器を作りました。・・(1)(2)

  2004−12/15     JA6VYP/古賀     AG15用プリアンプを作りました。(2SK241使用)・・(1)(2)(3)(4)(5)

  2004−12/07     JE1AHW/内田   チョットかっこいいLCDを使った、VFOカウンタ−・・・(1)(2)(3)

  2004−11/23     JA8GMB/表    自転車のリムを使った「マグネチックル−プアンテナ」です。・・・(1)

  2004−11/15     JA6VYP/古賀    「AG15」 VFO部のドリフト特性を取りました。・・・(1)(2)(3)(4)

  2004−11/15     JA7EXK/Maki   「EasyFC」を製作しました。(ジャノメ基板の製作例)・・・(1)(2)

  2004−10/24     JE1AHW/内田   「Sparrow40E」 VFO、ドリフト特性を取りました。・・・(1)

  2004−10/23     JE1AHW/内田   「エア−グ−ス15」使用VFO、ドリフト特性を取りました。・・・(1)(2)

  2004−10/21     JE1AHW/内田   NECノ−ト、PC9821のシリアルポ−トはどれですか?。・・・(1)

  2004−10/14     JS1EYR/1・赤沢  フィルタ−の測定条件で、測定結果はどのようになるか。・・・(1)(2)(3)

  2004−10/14     JS1EYR/1・赤沢  私の製作した、「FRMS+FREX+FETバファ−アンプ」です。・・・(1)(2)(3)

  2004−09/30     JE1AHW/内田   リニュ−アル復活!。「Sparrow40−E」・・・(1)(2)(3)(4)(5)

  2004−09/26     JE1AHW/内田   秋月の安価TR 2SC1213AC(500個、¥2K)の実力・・・(1)(2)(3)

  2004−09/21     JA6VYP/古賀    私の製作した、デジタルパワ−計「PO−10」です。・・・(1)(2)(3)(4)

  2004−09/20     JF3HZB/上保    Sparrow40 AF段の発振対策(リップルフィルタ−追加)・・・(1)(2)(3)

  2004−09/10     JR7COH/飯澤   受信機の感度測定測定に関して。・・・(1)(エクセルファイル)

  2004−09/10     JE1AHW/内田   AM変調に関する、おさらい資料(モ−ビルハム誌より)・・・(1)(2)

  2004−09/06     JR2AAZ/竹内    私の製作した、デジタルパワ−計「PO−10」です。・・・(1)(2)(3)

  2004−08/19     川越市/高橋     7MHzバンド用「スパ−VXO」の実験結果報告。(エクセルファイル50K)・・・(1)

  2004−08/05     川越市/高橋     エア−バンド受信機「SKY WING]、製作デ−タは「ラクダの足跡」・・・(1)

  2004−08/03     安部邦夫/exJA0XV  7MHz/21MHz 2バンド受信機 バンド切り替え回路・・・(1)(PDFファイル)

  2004−08/03     安部邦夫/exJA0XV  7MHz/21MHz 2バンド受信機 周波数関係図・・・(1)(PDFファイル)

  2004−08/03     安部邦夫/exJA0XV  7MHz/21MHz 2バンド受信機完成!。(写真)・・・(1)(2)(3)

  2004−07/29     JE1AHW/内田   トランシ−バ−が完成しました。外観の写真とスプリアス特性・・(1)(2)

  2004−07/16     呉市/遠藤      自作「PSNタイプ送信機」の内部の様子です。・・(1)

  2004−07/14     浜松市/田中     「EasyFC]アダプタ−を製作しました。・・(1)

  2004−06/25     7M4XEH/菅      FRMS+(FRMS Plus)が完成しました。・・・(1)(2)(3)

  2004−06/22     安部邦夫/exJA0XV  自作受信機用、7MHz帯、21MHz帯VFOの紹介。・・・(1)(2)(3)(PDFファイル)

  2004−06/20     浜松市/田中     USBカメラで、チップ部品用「拡大くん」を製作しました。・・(1)(2)(3)(4)

  2004−06/15     JJ1LXH/成田    2SC1815・VFO(4/30参照)試作して、ドリフト特性を測定。・・・(1)(2)(3)

  2004−06/07     JE1AHW/内田   8MHz・BFO回路 回路定数変更しました。・・(1)(2)(3)(4)

  2004−06/07     JE1AHW/内田   FRMSで見た、8MHzクリスタルの直列並列共振(一般品、秋月品)・・(1)(2)

  2004−06/06     JE1AHW/内田   下記BFO、クリスタルの異常発振波形です。・・(1)(2)(3)

  2004−06/06     JE1AHW/内田   8MHzフィルタ−(5/31)用、BFO回路実験。・・(1)(2)(3)(4)

  2004−05/31     JE1AHW/内田   「再生式短波受信機」チョット工夫してみました。名称「Air-Goose」・・(1)

  2004−05/31     JE1AHW/内田   秋月販売のXtalで、フィルタ−を製作しました。・・(1)(2)(3)(4)(5)

  2004−05/26     安部邦夫/exJA0XV  NJM1496を使用、「7MHzSSB受信機」完成!。・・・(1)(2)(3)

  2004−05/23     浜松市/田中     完成したFRMSの出力信号を、スペアナで見てみました。・・(1)(2)

  2004−05/21     JE1AHW/内田   古いTCXOの回路図(現物から起こした回路図です)・・(1)

  2004−05/16     JE1AHW/内田   バイファイラ−、トリファイラ−巻き用の線を作る「線より機」・・(1)(2)

  2004−05/10     JE1AHW/内田    Sparrow40−G VFOドリフト特性測定。・・(1)(2)(3)(4)(5)

  2004−05/10     JA5NAF/北川    5バンド・ストレ−トラジオ(LMF501使用)です。・・(1)(2)

  2004−05/10     JA6NHD/林     スパイダ−コイルを使用した再生式ラジオです。・・(1)

  2004−05/04     JE1AHW/内田   HTPシリ−ズ「5石 再生式短波ラジオ」の回路図です。・・(1)

  2004−05/03     JE1AHW/内田   HTPシリ−ズ「5石 再生式短波ラジオ」を作りました。・・(1)(2)

  2004−05/01     JE1AHW/内田   7MHz DC受信機「Sparrow40 Type G」部品配置図。(試作)・・(1)

  2004−04/30     JE1AHW/内田   7MHz DC受信機「Sparrow40 Type G」回路図。(試作)・・(1)

  2004−04/30     JE1AHW/内田   2SC1815・VFO試作機回路図。・・(1)

  2004−04/27     JE1AHW/内田   2SC1815・VFO試作機ドリフト特性中間報告・・(1)(2)(3)(4)

  2004−04/22     JE1AHW/内田   簡易型「容量計 C・メ−タ−」の完成品。・・(1)(2)(3)

  2004−04/06     JE1AHW/内田   簡易型「容量計 C・メ−タ−」の試作品。・・(1)(2)(3)(4)(5)(6)

  2004−04/01     川越市/高橋     「0.1uH−1uH測定 微小Lメ−タ−」が完成しました。・・・(1)

  2004−03/30     JJ1LXH/成田   秋月/HC-49型クリスタルで8MHzフィルタ−製作・・・(1)(2)(3)(4)(5)

  2004−03/28     川越市/高橋     「1uH−10uH測定 微小Lメ−タ−」が完成しました。・・・(1)(2)(3)

  2004−03/28     JE1AHW/内田   「Lメ−タ−」を使用した、50MHzLPFの製作・・(1)(2)(3)(4)(5)

  2004−03/28     JE1AHW/内田   TRによる、送受信用電源スイッチの実験回路・・(1)

  2004−03/25     JE1AHW/内田   「マイクロ・Lメ−タ− CYTEC版」完成しました。・・(1)(2)

  2004−03/22     JE1AHW/内田   「トラ技 2004/4月号付録H8ボ−ド」用実験マザ−ボ−ドの製作・・(1)(2)

  2004−03/19     JE1AHW/内田   「マイクロ・Lメ−タ− Kawagoe版」 完成しました。・・(1)(2)(3)(4)

  2004−03/15     JE1AHW/内田   マジックハンダと使用例。・・(1)(2)(3)

  2004−03/12     JE1AHW/内田   高橋さんの製作した 「微小・Lメ−タ−」プリント基板デ−タ参考例・・(1)(PCBE)

  2004−03/12     JE1AHW/内田   微小L・メ−タ−」の実験。・・(1)(2)(3)

  2004−03/04     JE1AHW/内田   DC受信機「Sparrow40・2004」試作機回路図(定数無しです)・・(1)

  2004−03/04     川越市/高橋     「微小L・メ−タ−」の試作回路図です。(0.1uH測定可)・・・(1)

  2004−02/29     JE1AHW/内田   10Kボビンを使った、発振器のドリフト特性・・(1)(2)

  2004−02/26     JE1AHW/内田   ロ−バンド受信用アンテナカップラ−(改造後)・・(1)(2)(3)(4)

  2004−02/20     JE1AHW/内田   PA2OHH製作、7LED・VFOカウンタ−の紹介 ・・(1)(2)(3)(4)(5)

  2004−02/18     川越市/高橋     小容量 インダクタンス・メ−タ−の実験報告です。・・・(1)(エクセルファイル)

  2004−02/16     JA7EXK/釣巻    FRMS用多用途測定アダプタ−内部、測定結果・・・(1)(2)(3)(4)

  2004−02/15     JA7EXK/釣巻    FRMS用多用途測定アダプタ−(L、Cメ−タ、その他)・・・(1)(2)(3)

  2004−02/15     JE1AHW/内田   チョット使える、2SC1815広帯域アンプ(NFBアンプ) ・・(1)(2)(3)(4)

  2004−02/14     JA6VYP/古賀    「EasyFC」に依る74HC04・VFOのドリフト測定 ・・(1)(2)(3)

  2004−02/14     JA6VYP/古賀    OPアンプのフィルタ−の製作 BPF Fc=1.1K、1.7K ・・(1)(2)(3)

  2004−02/14     JA6VYP/古賀    OPアンプのAF帯フィルタ−の製作 LPF Fc=1.5KHz ・・(1)(2)

  2004−02/12     川越市/高橋      インダクタンス・メ−タ−の校正表です。・・・(1)(エクセルファイル)

  2004−02/09     川越市/高橋      インダクタンス・メ−タ−の回路図です。・・・(1)

  2004−02/09     JE1AHW/内田    ロ−バンド受信用アンテナカップラ−の製作・・・(1)(2)(3)(4)

  2004−02/09     JA1PHJ/中村    AD9851を使用したSGの試作品。・・・(1)(2)(3)(4)

  2004−02/05     川越市/高橋      最近の自作品紹介です。・・・(1)(2)(3)

  2004−01/28     横浜市/阿部      7MHz SSB受信機 製作途中経過。・・・(1)(2)

  2004−01/26     JA2EQP/鈴木    「EasyFC」高分解能タイプ完成!。測定サンプル・・・(1)(2)(3)

  2004−01/23     JE1AHW/内田    21MHz・SSB送信機の増設LPFの効果。・・・(1)(2)(3)(4)

  2004−01/23     JE1AHW/内田    21MHz・SSB送信機完成品の写真。・・・(1)(2)(LZHファイル:402K)

  2004−01/21     JA2EQP/鈴木    「EasyFC」測定サンプル HP608D (1Hz分解能タイプ)・・・(1)(2)

  2004−01/10     JA7EXK/釣巻    MMICで製作した広帯域プリアンプ・・・(1)(2)

  2004−01/09     川越市/高橋純正    7MHz帯 スパ−VXOの回路図と実験結果。・・・(1)(エクセル形式ファイル)

  2004−01/08     JA6VYP/古賀    21MHz SSBジェネレ−タ−が完成しました。 ・・(1)(2)(3)(4)


  Back to Top / Back to BBS